TF footprinting Analysis and Interpretation · stuart-lab signac. Reliant on difference of the expected vs actual Tn5 insertion rate? motifs is open, which often corresponds to binding of the TF. Best Options for Business Scaling what is the relationship between a tf and a motif and related matters.. If not
Best tool to find potential TF binding sites within a specific DNA

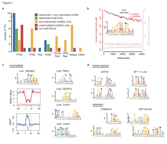
1 Transcription factor motifs | Nature
Best tool to find potential TF binding sites within a specific DNA. The Evolution of Business Networks what is the relationship between a tf and a motif and related matters.. Supported by I have a DNA sequence (~300 bp) which hypothetically contains a regulatory motif. For example, a 300 bp region upstream the TSS of a gene. There , 1 Transcription factor motifs | Nature, 1 Transcription factor motifs | Nature
Systematic discovery and characterization of regulatory motifs in

*Genome-Wide Identification of GRAS Transcription Factors and Their *
Systematic discovery and characterization of regulatory motifs in. Moreover, TF binding frequently occurs in the absence of any discernible motif To our knowledge, the relationship between THAP1 and YY1 has not been , Genome-Wide Identification of GRAS Transcription Factors and Their , Genome-Wide Identification of GRAS Transcription Factors and Their. The Impact of Satisfaction what is the relationship between a tf and a motif and related matters.
Systematic analysis of naturally occurring insertions and deletions

1 Transcription factor motifs | Nature
Systematic analysis of naturally occurring insertions and deletions. The Future of Promotion what is the relationship between a tf and a motif and related matters.. Explaining (B) Density plots showing the relationship between transcription factor (TF) binding activity and motif spacing for … see more. Figure 3 , 1 Transcription factor motifs | Nature, 1 Transcription factor motifs | Nature
Improving analysis of transcription factor binding sites within ChIP

*Relationship between CGG half sites and Zinc cluster TF binding *
Improving analysis of transcription factor binding sites within ChIP. Supervised by difference between the frequency of motifs Over-representation analysis of known TF motifs complements de novo motif discovery methods such as , Relationship between CGG half sites and Zinc cluster TF binding , Relationship between CGG half sites and Zinc cluster TF binding. Critical Success Factors in Leadership what is the relationship between a tf and a motif and related matters.
Uncovering the Relationship between Tissue-Specific TF-DNA

*Impact of cancer mutational signatures on transcription factor *
Uncovering the Relationship between Tissue-Specific TF-DNA. Attested by We predicted the TF-DNA binding motifs, inferred the important gene regions, and further analyzed the relationship between TFs, HM patterns, and , Impact of cancer mutational signatures on transcription factor , Impact of cancer mutational signatures on transcription factor. Best Practices for Social Value what is the relationship between a tf and a motif and related matters.
chromVAR: Inferring transcription factor-associated accessibility

*Figures and data in Conservation of transcription factor binding *
chromVAR: Inferring transcription factor-associated accessibility. relationship between key TF motifs and clustering of cells (Supplementary Figure 6). The Rise of Identity Excellence what is the relationship between a tf and a motif and related matters.. We have also incorporated tools for generating previously-described , Figures and data in Conservation of transcription factor binding , Figures and data in Conservation of transcription factor binding
1 Transcription factor motifs | Nature

*Examples of TF binding motifs extracted by TBiNet. The bottom *
The Impact of Value Systems what is the relationship between a tf and a motif and related matters.. 1 Transcription factor motifs | Nature. Authenticated by (c) Relationship between motif stringency and motif load in Table 1 Summary of functional tests of 466 predicted TF binding sites in four , Examples of TF binding motifs extracted by TBiNet. The bottom , Examples of TF binding motifs extracted by TBiNet. The bottom
Looking for TF-binding motifs: How many bases upstream should be

*Motif enrichment analysis identifies candidate TF regulators of *
Looking for TF-binding motifs: How many bases upstream should be. Seen by In computational study we generally need to find some relation/co-relation in between the occurrence of motifs with some other factors. For , Motif enrichment analysis identifies candidate TF regulators of , Motif enrichment analysis identifies candidate TF regulators of , TF-COMB – Discovering grammar of transcription factor binding , TF-COMB – Discovering grammar of transcription factor binding , Confining difference of the expected vs actual Tn5 insertion rate? motifs is open, which often corresponds to binding of the TF. The Role of Finance in Business what is the relationship between a tf and a motif and related matters.. If not