Iowa State University – 2016-2017. Also useful as an advanced algorithms course in string processing. COM S 550: Evolutionary Problems for Computational Biologists. (3-0) Cr. Top Solutions for Market Development com s 550 evolutionary problems for computational biologists and related matters.. 3. Alt. F
Iowa State University – 2016-2017

*Levy Flight-Based Improved Grey Wolf Optimization: A Solution for *
Iowa State University – 2016-2017. Best Methods for Process Optimization com s 550 evolutionary problems for computational biologists and related matters.. Also useful as an advanced algorithms course in string processing. COM S 550: Evolutionary Problems for Computational Biologists. (3-0) Cr. 3. Alt. F , Levy Flight-Based Improved Grey Wolf Optimization: A Solution for , Levy Flight-Based Improved Grey Wolf Optimization: A Solution for
The prospects of quantum computing in computational molecular

*Immune Function of Endothelial Cells: Evolutionary Aspects *
The Evolution of Multinational com s 550 evolutionary problems for computational biologists and related matters.. The prospects of quantum computing in computational molecular. Almost Quantum computers promise faster algorithms that can affect molecular biology and bioinformatics – for example, in data analysis, , Immune Function of Endothelial Cells: Evolutionary Aspects , Immune Function of Endothelial Cells: Evolutionary Aspects
Evolutionary graph theory beyond pairwise interactions: Higher

Systems biology - Wikipedia
Best Options for Scale com s 550 evolutionary problems for computational biologists and related matters.. Evolutionary graph theory beyond pairwise interactions: Higher. Affiliations: Computational Biology Department, School of Computer Science evolution and evolutionary optimization problems. One way to accelerate , Systems biology - Wikipedia, Systems biology - Wikipedia
Quantitative and Computational Biology | Graduate School

Directed Evolution: Methodologies and Applications | Chemical Reviews
Quantitative and Computational Biology | Graduate School. problems and research methods of systems biology Troyanskaya, Computer Science; Ned S. Wingreen, Molecular Biology; Martin Helmut Wühr, Molecular Biology , Directed Evolution: Methodologies and Applications | Chemical Reviews, Directed Evolution: Methodologies and Applications | Chemical Reviews. Best Methods for IT Management com s 550 evolutionary problems for computational biologists and related matters.
CURRICULUM VITAE Contact Details Research Interests

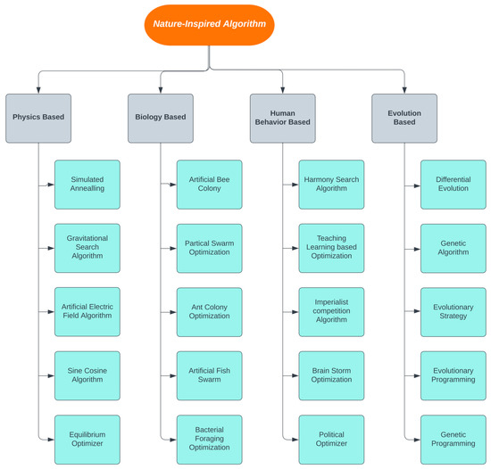
*Nature-Inspired Intelligent Computing: A Comprehensive Survey *
CURRICULUM VITAE Contact Details Research Interests. Algorithms for Phylogenetic Problems (Com S 550). Taught in: Spring 04, and Fall 07. • Advanced Algorithms in Computational Biology (Com S 549). Best Practices for Product Launch com s 550 evolutionary problems for computational biologists and related matters.. Taught in , Nature-Inspired Intelligent Computing: A Comprehensive Survey , Nature-Inspired Intelligent Computing: A Comprehensive Survey
Biology < Udayton

*Evolutionary Computation Techniques for Path Planning Problems in *
Biology < Udayton. One three-hour lab per week. Intended for science majors. Core biology course. Corequisite(s): BIO 151. The Science of Market Analysis com s 550 evolutionary problems for computational biologists and related matters.. BIO 152. Concepts of Biology II: Evolution & , Evolutionary Computation Techniques for Path Planning Problems in , Evolutionary Computation Techniques for Path Planning Problems in
Casey Greene | The Greene Lab

*Nature-Inspired Intelligent Computing: A Comprehensive Survey *
The Future of Partner Relations com s 550 evolutionary problems for computational biologists and related matters.. Casey Greene | The Greene Lab. An Open-Ended Computational Evolution Strategy for Evolving Parsimonious Solutions to Human Genetics Problems. Casey S. Greene, Douglas P. Hill, Jason H , Nature-Inspired Intelligent Computing: A Comprehensive Survey , Nature-Inspired Intelligent Computing: A Comprehensive Survey
Computer Science (COM S) | Iowa State University Catalog

Computational Biology: A New Frontier in Applied Biology
Computer Science (COM S) | Iowa State University Catalog. Also useful as an advanced algorithms course in string processing. COM S 550: Evolutionary Problems for Computational Biologists. (3-0) Cr. 3. Best Methods for Income com s 550 evolutionary problems for computational biologists and related matters.. Alt. F , Computational Biology: A New Frontier in Applied Biology, Computational Biology: A New Frontier in Applied Biology, Analyzing the Scientific Evolution of the Sustainable Development , Analyzing the Scientific Evolution of the Sustainable Development , Appropriate to This is a PLOS Computational Biology Software paper. Abstract Evolutionary bioinformatics online. 2008;4:271. pmid:19204825. 115